西藏林业信息网

  • 首页
  • 信息发布
  • 政务公开
  • 生态西藏
  • 政务公开
  • 林业信息公开
  • 正文

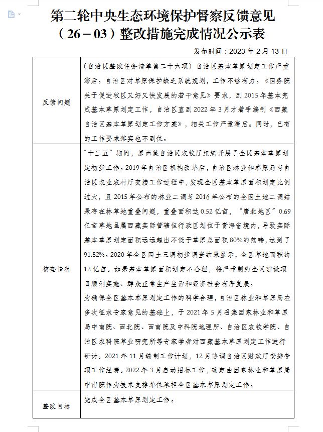
第二轮中央生态环境保护督察反馈意见 (26-03)整改措施完成情况公示

  • 自治区林草局
  • 2023/02/13

【字体大中小】

上一篇:第二轮中央生态环境保护督察反馈意见 (29-01)整改措施完成情况公示 下一篇:第二轮中央生态环境保护督察反馈意见 (27-01)整改措施完成情况公示
  • 联系我们
  • 意见建议
  • 友情链接
  • 主办:西藏自治区林业厅
  • 承办:西藏自治区林业厅信息中心
  • 备案号:藏ICP备13000025号-3
  • 西藏拉萨市林廓北路22号
  • 0891-6834932

微信公众号